各部门、各单位:
为深入贯彻教育部《高等学校课程思政建设指导纲要》,落实《山东科技大学课程思政建设实施方案》,提升我校教师的课程思政教学能力,全面推进课程思政高质量建设。经研究,决定组织我校教师参加全国高校教师网络培训中心举办的高校教师课程思政教学能力培训(线上)。现将有关事宜通知如下。
一、培训组织
指导单位:教育部高等教育司
主办单位:全国高校教师网络培训中心
支持单位:新华网
学校组织:教务处
二、培训目标
深入实施教育部《高等学校课程思政建设指导纲要》,充分发挥课程思政示范项目作用,促进课程思政建设好经验好做法推广共享,帮助不同学科专业教师解决课程思政建设过程中存在的疑惑和问题,提升教师课程思政建设意识和能力,全面推进课程思政高质量建设。
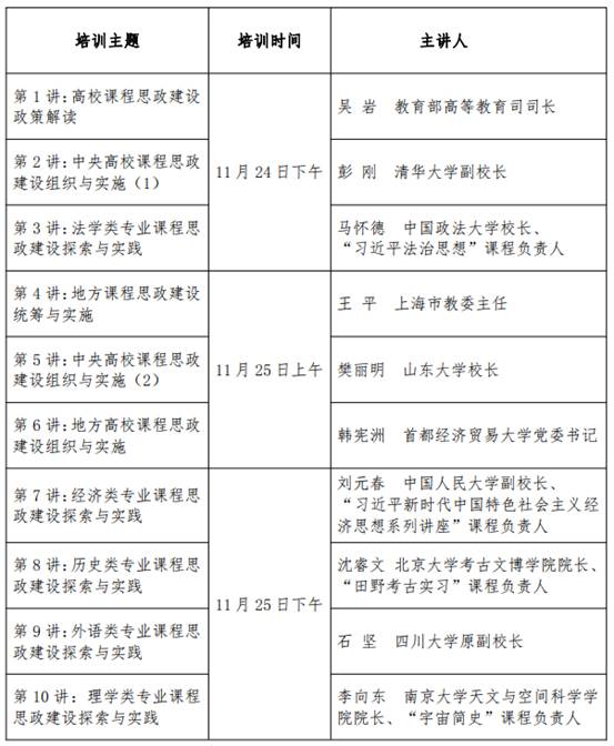
三、主讲人及培训内容
本次培训于2021年11月24-26日举办。11月24日下午14点举行开班式,培训内容共13讲,培训时间为每天上午8:30-11:30,下午14:00-18:00。具体安排如下:


四、培训方式及结业证书
1.本次培训采用线上方式开展。
2.培训平台为:全国高校教师网络培训中心直播会议平台(https://gxsz.enetedu.com)、新华网新华思政平台(https://xhsz.news.cn)。全体参训教师均需扫描下方二维码(选其一)实名注册并完成全部课程的学习。

3.本次培训视频将于2021年11月26日14点起进行回放。参训人员在2021年11月30日24点前完成全部培训内容且考评合格后,将获颁全国高校教师网络培训中心电子结业证书。2021年11月30日后仍可观看回放,但不再颁发电子结业证书。
4.本次培训不收取任何培训费用。
五、其他事项
1.请各部门、各单位组织教师积极参加课程思政教学能力培训,培训结果将作为学校课程思政培育项目立项、课程思政示范课程和示范课堂评选,遴选推荐山东省课程思政示范课程、教学名师和团队的重要参考。
2.请各部门、各单位于11月24日12点前将《报名培训人员统计表》(附件1),12月7日12点前将《获得结业证书人员统计表》(附件2)及电子结业证书电子版发至教学科研部邮箱:skdjnxqjxk@sdust.edu.cn。
联系人:陈言
联系电话:58863179
附件:
1.《报名培训人员统计表》
2.《获得结业证书人员统计表》
教学科研部
2021年11月23日